

陈先生
0755-22310076/22310079
0755-22310076
2970613037
2970613037@qq.com社保电子防雷器厂家:www.sbdz.com;防雷电路的设计中,应注重气体放电管的直流击穿电压、冲击击穿电压、通流容量等参数值的选取。在普通交流线路上与其他保护器件配合使用的放电管,要求它在线路正常运行电压及其允许的波动范围内不能动作,则它的直流放电电压应满足: min(Ufdc)≥1.8UP。式中, Ufdc为直流击穿电压, min(Ufdc )表示直流击穿电压的最小值, UP为线路正常运行电压的峰值。

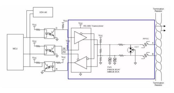
图 防雷电路设计
气体放电管主要可应用在交流电源口相线、中线的对地保护,直流电源的工作地和保护地线之间的保护;信号口线对地的保护,射频信号馈线芯线对屏蔽层的保护。
气体放电管的失效模式多数情况下为开路,因电路设计原因或其它因素导致放电管长期处于短路状态而烧坏时,也可引起短路的失效模式。气体放电管使用寿命相对较短,多次冲击后性能会下降。因此由气体放电管构成的防雷器长时间使用后存在维护及更换的问题。
深圳市社保电子技术有限公司成立于2000年,是经国家批准的专业从事防雷元器件及防雷、防浪涌、过电压保护器成品(SPD)等产品的开发、生产与销售为一体的高科技民营企业。
深圳市社保电子技术有限公司;地址 深圳市福田区上步北路城市主场B座1601号;电话 0755-22310076/22310079;传真 0755-22310076。
